A patient in Dubai can check appointment availability, reschedule a consultation, and receive preliminary triage guidance — entirely via WhatsApp, in Arabic or English, at 2 AM on a Friday. No front-desk call. No hold music. No wait.
Table of Content
This is no longer a pilot. It is already operational across leading UAE hospitals. Hospitals across Dubai, Abu Dhabi, and Sharjah are moving beyond experiments, embedding AI chatbot development services into daily clinical workflows.
AI chatbot development in healthcare is reshaping how UAE hospitals deliver patient support. For institutions facing rising patient volumes, staff constraints, and government-mandated digital transformation, smarter patient support is no longer a nice-to-have. It is the baseline.
The pressure is real and structural. Population growth, medical tourism, and an ageing demographic are driving patient volumes beyond what traditional front-desk and call-centre models can handle — without high costs and staff burnout.
Government expectations are clear. The UAE National AI Strategy 2031 prioritises AI deployment across key sectors, with healthcare near the top of the list. Regulatory bodies — Dubai Health Authority (DHA), Department of Health Abu Dhabi (DOH), and Ministry of Health and Prevention (MOHAP) — are actively shaping the digital health agenda.
The UAE healthcare sector is rapidly advancing toward AI-driven patient support, driven by rising demand, digital-first patient expectations, and strong government initiatives. DHA projects 1.2 million+ annual telehealth consultations by 2026, representing 45% year-over-year growth. The UAE healthcare AI market is expected to reach AED 3.2 billion by 2026, growing at a 32% CAGR.

AI is rapidly reshaping healthcare in the UAE. From patient engagement to operational efficiency, hospitals are embracing intelligent systems at unprecedented scale.
Hospitals are turning to AI chatbots to reduce front-desk call volume and ease administrative burnout. At the same time, chatbots help providers meet DHA, DOH, and MOHAP digital service requirements without increasing headcount.
Chatbots serve multilingual patients in Arabic and English and provide 24/7 after-hours guidance, cutting staffing costs while reducing missed appointments. This aligns seamlessly with the UAE’s smart hospital and AI health strategies.
One of the most measurable benefits of AI in hospitals is wait time reduction. Not because AI replaces clinicians — it does not — but because the majority of front-desk interactions are information-based.
By automating these routine interactions, hospitals free staff to focus on clinical care, reducing bottlenecks and speeding up patient flow.
These repeatable tasks are exactly what a well-built digital health assistant handles at scale.
A patient in Dubai describes symptoms and uploads a photo. The system assigns a preliminary urgency tag and routes them to the appropriate care level before they arrive. Front-desk processing time drops significantly. Clinical staff focus where they are needed most.
The result is not just operational efficiency — it is a measurably better patient experience that directly influences satisfaction scores and NPS.
From streamlining patient interactions to improving operational efficiency, AI chatbots are transforming how hospitals manage care delivery.
For private clinics in Dubai, booking and rescheduling via WhatsApp has become the preferred patient channel. Automatic reminders reduce missed appointments and lower call volumes.
AI triage chatbots risk-tag and route, without diagnosing. A parent reporting a child’s fever receives urgency guidance and clinic routing, with clear escalation to human clinicians for high-risk cases.
Patients in Sharjah can check insurance coverage and out-of-pocket costs immediately through the chatbot. Integrating financial FAQs reduces administrative load and accelerates decision-making.
After a diabetes check-up, the system sends weekly blood sugar prompts, reinforces medication adherence, and books follow-ups. This extends clinical relationships beyond the visit without adding to nursing workloads.
As telemedicine app development adoption accelerates across the UAE, AI chatbots serve as the front door to virtual care. Patients can initiate a telehealth consultation, complete pre-visit symptom collection, and join a video appointment — all within the same conversational interface.
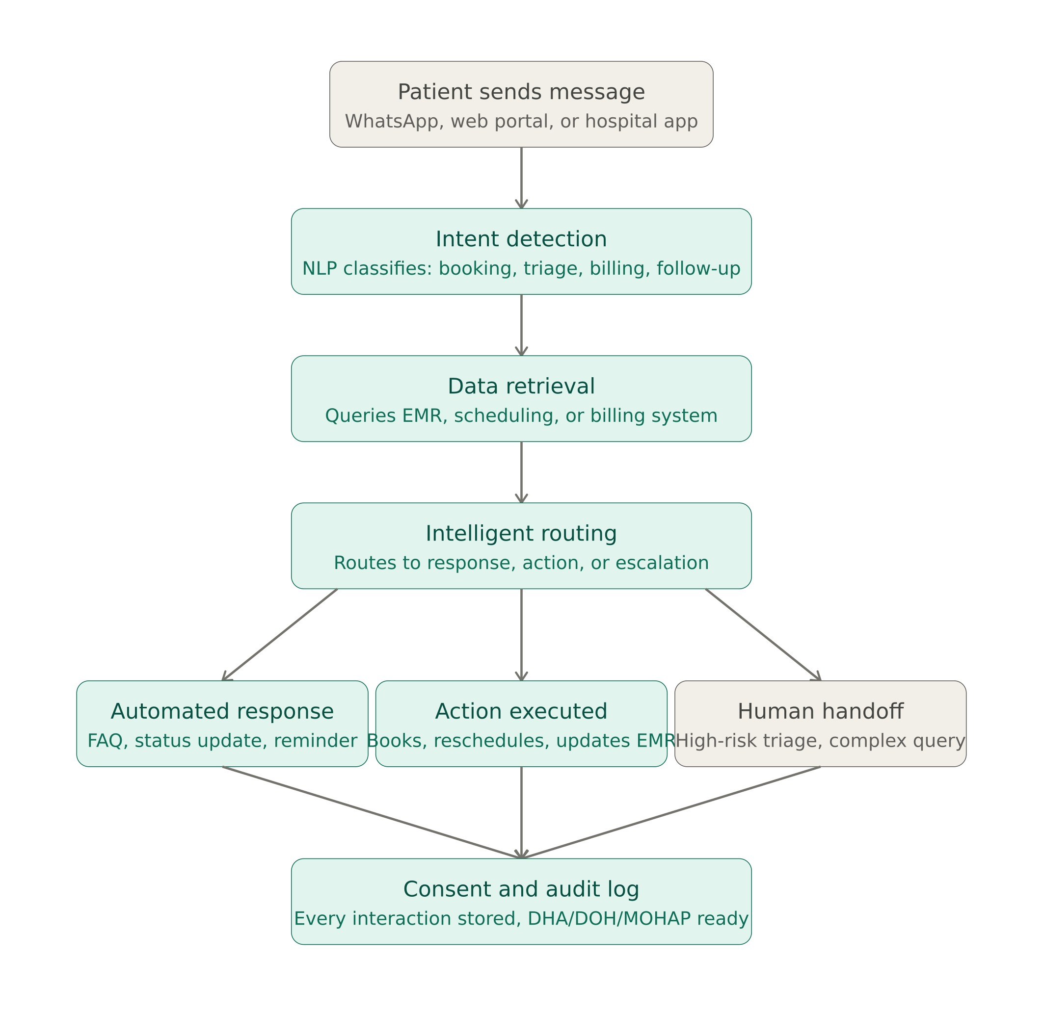
Before deploying, hospitals should understand how custom healthcare software development handles patient interactions. Each step ensures queries are managed efficiently and compliantly.

| Step | Function |
| Intent detection | NLP identifies query type: booking, triage, billing, follow-up, or escalation |
| Data retrieval | System queries scheduling, EMR, or billing systems for real-time information |
| Intelligent routing | Routes to information delivery, action execution, or human handoff |
| Consent and audit | Every interaction logged for DHA, DOH, and MOHAP compliance |
A mother in Abu Dhabi books an appointment, checks its status three days later, and receives a pre-visit reminder — all within a single chat session. Fully auditable, clean, and fast.
Compliance is not a feature you add to a healthcare AI chatbot. In the UAE, you cannot deploy generic AI in healthcare. You need Arabic-language capabilities, robust data residency protocols, and a development approach that navigates local regulatory requirements.

| Safeguard | Why it matters |
| End-to-end encryption | Protects patient data in transit and at rest |
| Opt-in consent workflows | Required before any health data is shared |
| Non-diagnostic disclaimers | Essential for triage and symptom-checking interactions |
| UAE-compliant hosting | Data residency is a legal requirement, not a preference |
| Full audit logs | Accessible to regulatory bodies on request |
A patient in Dubai sees a consent prompt before sharing health information, with chat history stored on UAE-compliant servers. That is not just good practice — it is the baseline for operating in this market.
The next generation of AI chatbot development in healthcare is agentic. Where a first-generation chatbot answers a question, an agentic AI healthcare chatbot executes a workflow. It books the appointment, updates the patient record, triggers a pre-visit preparation message, and flags a clinical summary for the attending physician — all from a single patient interaction.
A clinician in Abu Dhabi starts a consultation with a pre-structured note already generated by the AI system, summarising the patient’s reported symptoms, current medications, and appointment history. The visit begins with context. Time is saved. Clinical quality improves.
This is the direction UAE hospitals are moving toward — enterprise AI solutions that operate across scheduling, EMR, CRM, and communications infrastructure simultaneously.
Results speak louder than theory. Below is one success story from a leading UAE healthcare group that implemented a healthcare AI chatbot.
CB Health-Assist, UAE
Multi-specialty healthcare group · Dubai, Abu Dhabi, and Sharjah · 120,000+ patients annually
Challenge: High call volumes, manual appointment reminders, and inability to provide 24/7 support in Arabic and English.
Solution: Multilingual healthcare chatbot deployed across WhatsApp and the clinic’s patient portal.

The impact of a hospital chatbot solution on clinical staff is as significant as its impact on patients. When an AI system handles FAQs, appointment reminders, and basic follow-ups, nurses and administrative staff spend less time on call-handling and more time on direct patient care.
A nurse in Dubai who previously spent two hours per shift managing routine patient queries can redirect that time to bedside care, clinical documentation, or complex case coordination. Staff burnout decreases. Retention improves. Patient care quality rises.
Channel selection (WhatsApp, web, app), use case definition, integration with scheduling and CRM systems, multilingual configuration, and compliance validation.
| Milestone | Duration |
| MVP (appointment booking + FAQ) | 10 to 14 weeks |
| Full deployment with EMR integration | 6 to 12 months |
Investment typically starts from AED 147,000, scaling based on complexity, integrations, and clinical use cases.
| Metric | Improvement |
| Routine front-desk call volume | 30–40% reduction |
| Missed appointment rates | 15–25% decrease |
| NPS | 10–20 point improvement |
| Staff time on repetitive queries | Redirected to clinical work |
A mid-size hospital in Abu Dhabi typically recovers chatbot development investment within 12 months through front-desk workload reduction alone.
Not every AI chatbot development company is equipped to operate in UAE healthcare. The regulatory, linguistic, and clinical requirements are specific — and the consequences of getting them wrong are significant.
| Requirement | Why it matters |
| Documented healthcare automation experience | Generic enterprise experience is insufficient |
| DHA, DOH, and MOHAP compliance built-in | Not something you can bolt on later |
| Native Arabic and English capability | Translation-layer workarounds fail with patients |
| UAE-compliant hosting and data residency | Legal requirement under PDPL and Health Data Law |
| Transparent iterative delivery | Ensures alignment with clinical workflows |
| Post-deployment support | Regulatory landscape continues to evolve |
A clinic in Dubai selecting a development partner should be asking the same questions a regulator would — because eventually, the regulator will.
The UAE has moved decisively from pilots to system-wide AI through strong public-sector initiatives and national data rails. Initiatives like Malaffi (Abu Dhabi’s Health Information Exchange), NABIDH (Dubai’s unified health record platform), and Riayati (federal population health platform) are creating the data infrastructure that makes sophisticated AI applications possible.
AI chatbots are one layer in a broader smart hospital architecture — feeding data into national platforms, supporting clinical decision-making, and extending the reach of care beyond the physical facility. For UAE hospitals wanting to automate patient support without compromise, AI chatbot development for healthcare is no longer a technology experiment. It is infrastructure.
The question is not whether to build it — it is how to build it right.
Stay compliant with DHA & DOH while scaling patient support with AI.
A 24/7 conversational interface on WhatsApp, hospital apps, or websites that automates appointment booking, triage tagging, billing queries, and follow-ups — while complying with DHA, DOH, MOHAP, PDPL, and UAE Health Data Law.
No. Chatbots handle administrative tasks, freeing clinical staff for complex care. They act as digital front-desk assistants, not clinical decision-makers.
Yes. Native Arabic NLP supports dialects and medical terms, ensuring a smooth experience on WhatsApp, web portals, or apps.
Appointment booking and rescheduling, triage tagging and urgency assessment, billing queries and reminders, and FAQs.
Yes. Secure connections with Malaffi, NABIDH, and Riayati update records in real-time and provide summaries for physicians.
It automates routine queries and pre-visit data collection, reducing front-desk registration and wait times significantly.
Yes. It follows PDPL, UAE Health Data Law, DHA, DOH, and MOHAP guidelines, ensuring data residency, privacy, and audit-readiness.
Starting investment: AED 147,000. MVP (booking + FAQ): 10-14 weeks. Full EMR rollout: 6-12 months. Most hospitals recover costs within 12 months.
Begin with a 6-week feasibility roadmap to map workflows and compliance requirements, deploy a narrow-scope MVP, then expand incrementally.
Projected to reach AED 3.2 billion by 2026, growing at 32% CAGR, driven by the UAE National AI Strategy 2031.
Ready to transform patient support? Request a custom demo & ROI estimate today.